The Source of Knowledge
an Artificial Intelligence Laboratory
The Laboratory
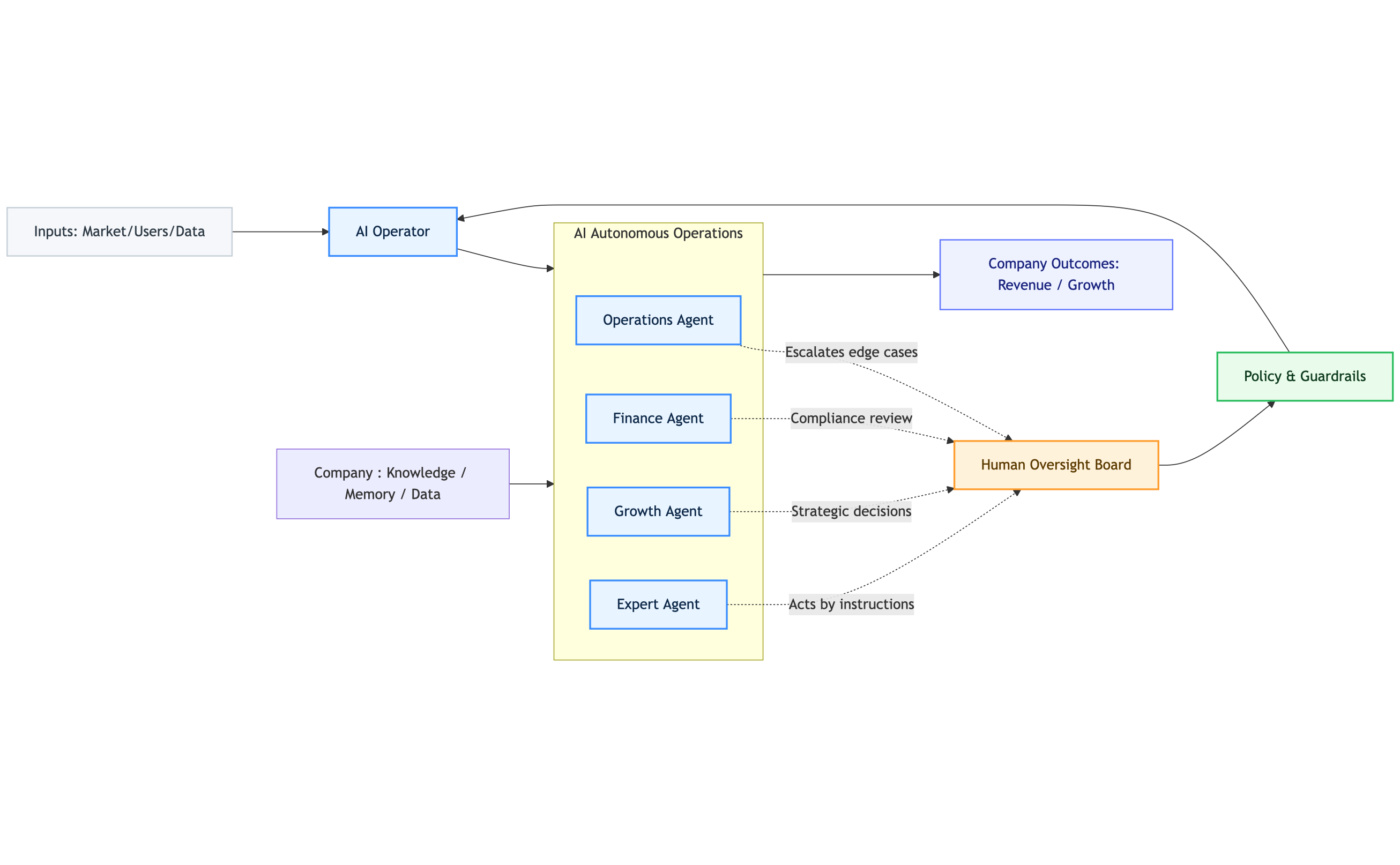
We are a research lab pioneering the future of autonomous organizations—companies where AI agents handle day-to-day operations while humans focus on strategic oversight, guardrails, and policy control. Our mission is to develop the foundational technologies, protocols, and frameworks that enable organizations to operate autonomously at scale.
This vision requires reimagining organizational architecture from the ground up. At its core is a fundamental shift in how work is distributed between human oversight and autonomous execution.

Autonomous organization architecture with AI agents and human oversight
Through our research in multi-agent systems, we're building the infrastructure for AI-driven automation across operations, finance, growth, and specialized domains. We advance open standards like MCP (Model Context Protocol) and A2A (Agent2Agent) to enable seamless agent coordination and interoperability.
Our approach redefines the human-AI relationship: rather than replacing humans, we create systems where humans establish policies, define guardrails, and oversee strategic decisions while AI agents execute operational tasks. This paradigm shift allows organizations to scale efficiently while maintaining human values and accountability at their core.
Central to this is our research in agentic UI/UX—designing interfaces that enable humans to effectively monitor, guide, and control autonomous agent systems.
The Team
Meet the researchers and engineers building the future of autonomous organizations.
Interested in our research or want to join our mission? We're looking for like-minded individuals passionate about AI and the future of autonomous organizations. Reach out to us at team@tsok.org
Research Papers
Our latest research advancing the field of AI agents and human-AI collaboration.
Projects
Production-ready tools and platforms for building and deploying AI agent systems.


Open Source
Community-driven tools and libraries to accelerate AI agent development.
We are committed to building truly open source solutions that benefit the entire AI community. For those who wish to use our tools for commercial purposes or require enterprise licensing, please contact us at team@tsok.org.
Follow Us
Stay connected with our latest research and developments. We share weekly live streams, video updates, in-depth articles, and a regular newsletter covering our ongoing projects, breakthrough innovations, and insights into autonomous organizations and AI agent systems. Subscribe to receive all updates directly.
SubscribeRecent Updates






